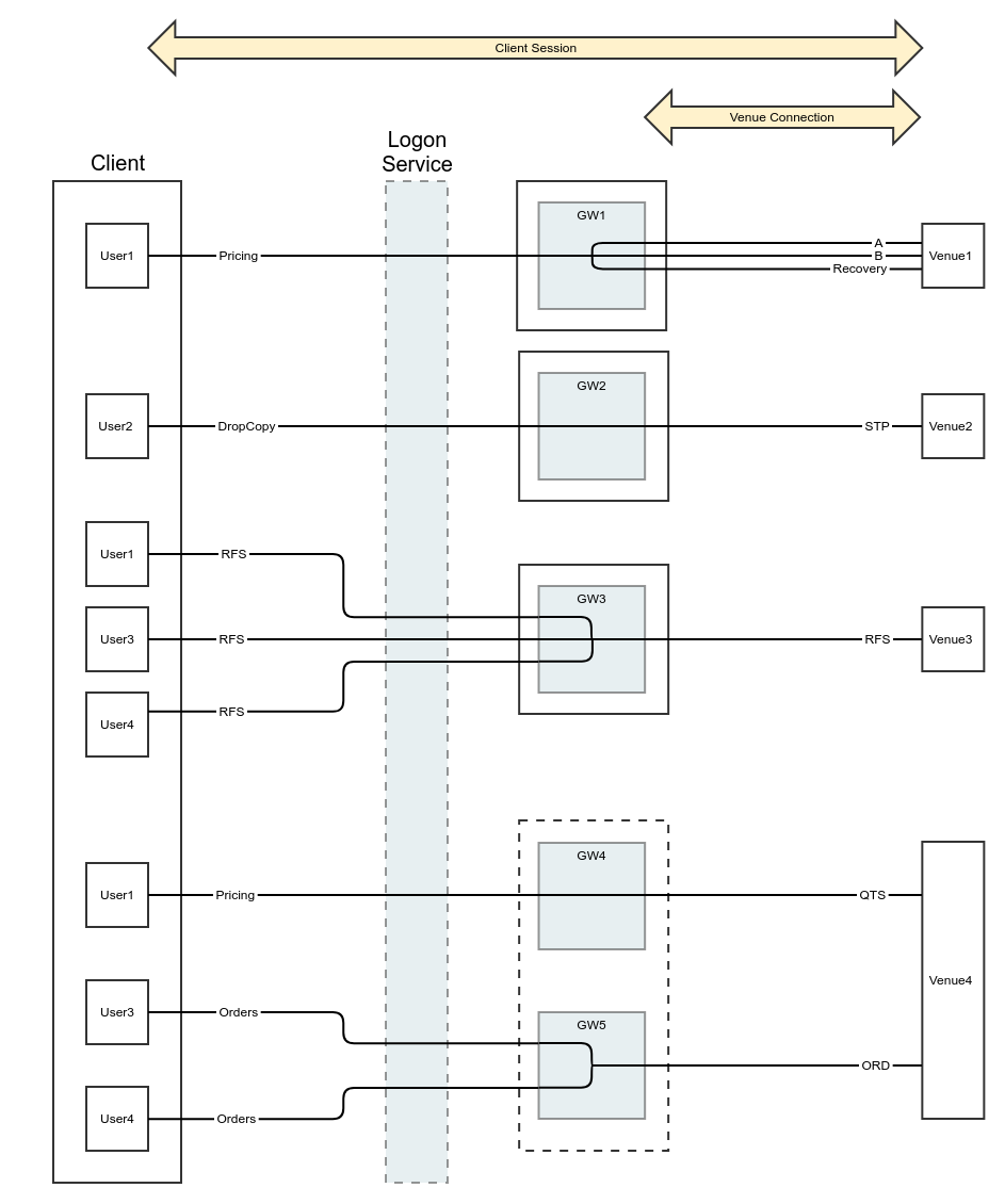
The Lab

  Name Size Creator Creation Date Labels Comment  
File Session Architecture 60 kB Sadat Tafader Feb 24, 2025 17:30
  • No labels
GLIFFY DIAGRAM  
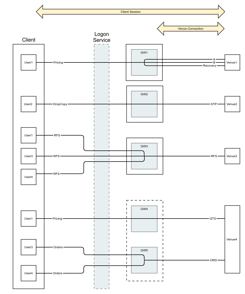
PNG File Session Architecture.png 76 kB Sadat Tafader Feb 24, 2025 17:30
  • No labels
GLIFFY IMAGE