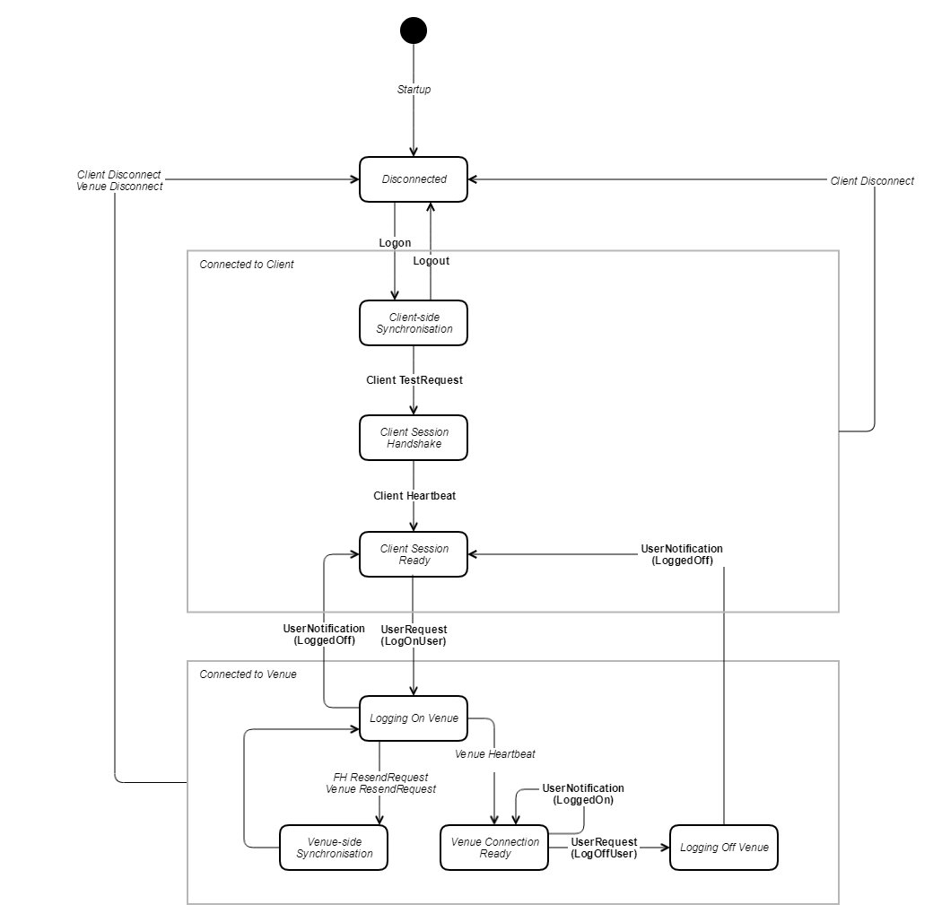
Client Session Management and Venue Connection Management each focus on separate, individual perspectives of message session synchronisation. We need to also consider this in the full end-to-end context.
In failure scenarios, messages may remain unsent on the Client side, on the Venue side, or within Whisperer itself (in either direction), in any combination.
The diagram below illustrates how full client/venue session synchronisation is always guaranteed.
e
Overview
Content Tools