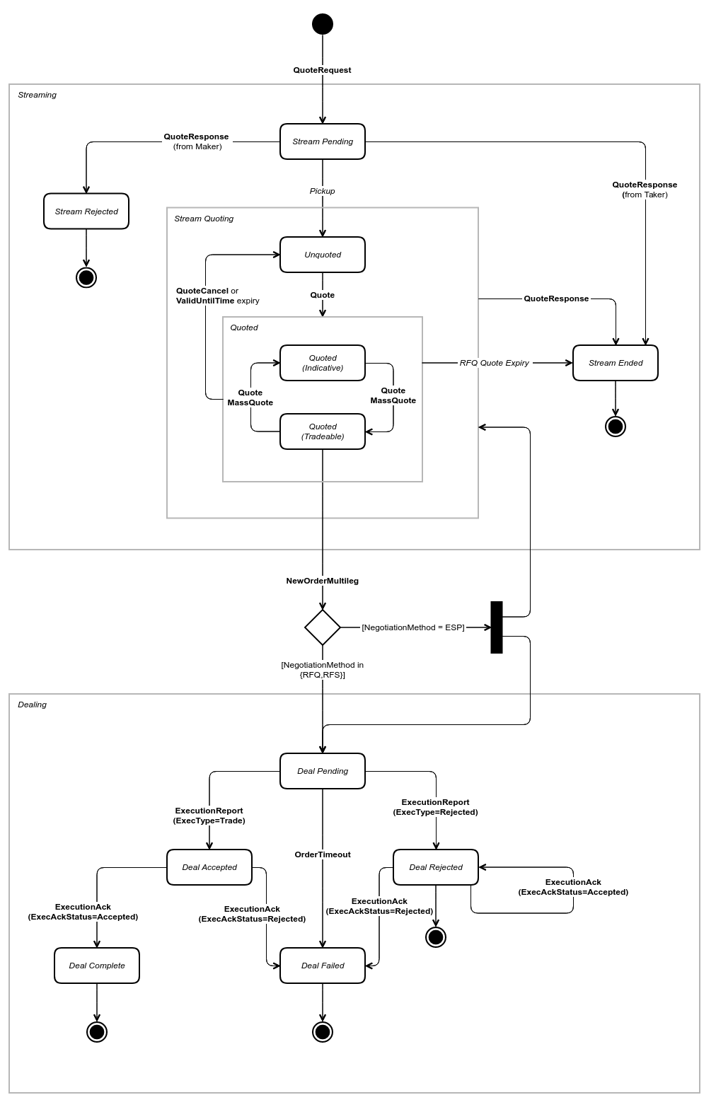
ESP/RFS/RFQ State Transition Diagram

 

Trading Venue as Maker

RFQ

Single shot quote, ValidUntilTime. Possible Dealer Intervention may deliver other quote(s) prior to expiry of first. Expiry terminiates the workflow.


RFS

 

ESP

 

Trading Venue as Taker

RFQ


Single shot quote, ValidUntilTime. Possible Dealer Intervention may deliver other quote(s) prior to expiry of first. Expiry terminiates the workflow.

RFS 

The messages flows documented here illustrate a standard "Last-Look" trading model. "No Last-Look" trading is possible on some Venues and comprises standard MassQuote provision alongside receipt of ExecutionReport messages from the Venue notifying the maker of the fills.


ESP