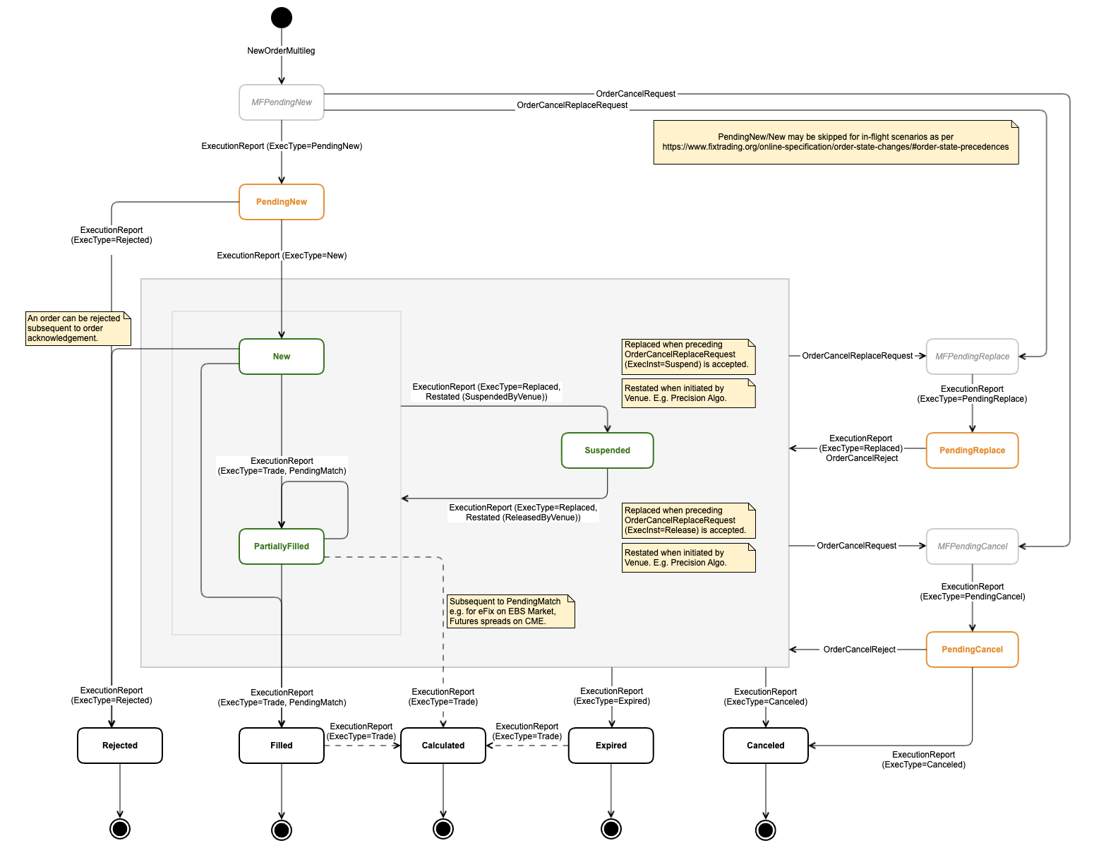
Order State Transition Model

The Order state transition model is normalised and consistent across all trading workflows, as outlined in the diagram below.

Where Venue events are absent, synthetic equivalents are generated by Whisperer in their place. These messages are easily discernible by reference to the TradingFlags.IsSynthetic field.


It's worth remembering that while  all inbound messages will adhere to the same state transition model, there will necessarily be Venue-specific variation in whether and how outbound ExecutionAck messages are handled.

OrdStatus vs ExecType

The following table lists the possible OrdStatus and ExecType combinations the Client may receive in Whisperer ExecutionReport messages.

Should MultilegCancelReplaceRequest or OrderCancelRequest messages be rejected by the venue, the current working order status will be reported in the OrdStatus field of the OrderCancelReject message.


CategoryOrdStatusExecTypeDescription
TransitionalPendingNewPendingNewVenue acknowledgement of receipt of Order.
ActiveNewNewVenue notification of acceptance of Order.
ReplacedVenue notification of acceptance of a replacement Order (including client-initiated Order release).
RestatedVenue notification of venue-initiated Order release.
ActivePartiallyFilledPendingMatchVenue notification of a potential match. E.g. EBS eFix.
TradeVenue notification of a done trade.
Replaced

Venue notification of acceptance of a replacement Order (including client-initiated Order release).

Note: Order Suspend/Release should not be combined with other parameter changes.

Restated

Venue notification of venue-initiated Order change eg:

  • Order pause/release
  • Trade correct/cancel
Active

SuspendedReplacedVenue notification of acceptance of client-initiated Order suspension. NOTE: 

Note: Order Suspend/Release should not be combined with other parameter changes.

Restated

Venue notification of venue-initiated Order change eg:

  • Trade correct/cancel
TerminalFilledPendingMatchVenue notification of a potential match. E.g. EBS eFix.
TradeVenue notification of a done trade.
TransitionalPendingCancelPendingCancelVenue acknowledgement of receipt of OrderCancelRequest.
TerminalCanceledCanceled

Venue notification of Order cancellation.

Restated

Venue notification of venue-initiated Order change eg:

  • Trade correct/cancel
TransitionalPendingReplacePendingReplaceVenue acknowledgement of receipt of OrderCancelReplaceRequest.
TerminalRejectedRejectedVenue rejection of order.
TerminalCalculatedTradeVenue notification of Fixing Order rate confirmations (EBS eFix), and notification of individual legs for spread instruments (CME).
TerminalExpiredExpiredVenue notification of the expiry of specified TimeInForce.
Restated

Venue notification of venue-initiated Order change eg:

  • Trade correct/cancel

Aggressive vs  Resting Orders

Orders may be:

Time In Force

Details of the TimeInForce values supported by Whisperer Enterprise for both categories are provided below.

The time in force instruction may optionally be refined by the specification of order activation and expiry times:


NameNatureDescription59/TimeInForce168/EffectiveTime126/ExpireTime1629/ExposureDuration
Immediate Or CancelAggressiveThe Order must be executed immediately, at least in part (Partial fills are allowed), otherwise the Order is cancelled. AKA 'Fill and Kill'.
IOCOptional--
Fill Or KillAggressiveThe Order must be executed immediately, in full (no Partial fills), otherwise the Order is cancelled.FOKOptional--
Good For AuctionRestingThe order is only active when the instrument enters an auction state. At all other times, the order remains inactive.GFAOptional--
Good For DayRestingThe Order expires automatically on close of the trading day, if it is still unfilled.DAYOptional--
Good For TimeRestingOrder is active for a specified duration.GFTOptional-Mandatory
Good 'Til DateRestingOrder is active until a specified time.GTDOptionalMandatory-
Good 'Til CanceledRestingThe Order remains active until it is either executed or cancelled. NOTE: Maximum possible duration is one trading week, but is equivalent to DAY for most Venues that reset daily.GTCOptional--
At Market OpenRestingThe order is only active when the instrument market opens. At all other times, the order remains inactive. It is typically entered when the market is in pre-open state.AMOOptional--
At Market CloseRestingThe order is only active when the instrument market closes. At all other times, the order remains inactive.  It is typically entered when the market is in pre-close state.AMCOptional--

Order Types

Standard Order Types

There are three broad categories of order type:

When matched in a CLOB ECN, Limit orders are said to be 'aggressed' by Market orders.

Details of the Order Type values supported by Whisperer Enterprise for all categories are provided below.


Order TypeCategoryDescription 40/OrdType44/Price99/StopPrice210/MaxShow110/MinQty389/DiscretionOffsetValue211/PegOffsetValue836/PegOffsetType




Limit priceStop priceIceberg tip size
Added to Bid or subtracted from Offer limit price to specify the allowed slippage for the order.

MarketMarket

An instruction to deal immediately at the best possible price (the current rate) OR

An instruction to deal during the auction/fixing time at the closing auction/fixing price if sent with TIF=GFA. (eg, eFIX orders on EBS)

Market-------
Dark MarketMarketEquities-specific.Market--ZeroOptional---
Market RangeMarketAKA "Market With Protection". A market order with specified slippage.Market----Mandatory--
Market To LimitMarketOrder that starts as a Market order and in the event of a partial fill,  executes any leaves quantity as a Limit order.MarketLimit-------
Market If TouchedMarketMarket order will be submitted to market when a specified price is reached. Here, StopPrice is used to convey the Trigger price. This value should be better than the market price.IfTouched-Mandatory-----
Previously QuotedLimitAn order to hit an individual quote. To hit multiple quotes, aka sweeping, the user must submit individual orders from best to worst price.PreviouslyQuotedMandatory---'---
LimitLimitAKA "Take Profit". An instruction to deal if a market moves to a more favourable level. Where multiple partial fills are allowed, a Volume Weighted Average Price (VWAP) of the total order quantity may be provided as the limit price.LimitMandatory--Optional---
Dark LimitLimitAKA "Hidden Limit", "Ghost", "Sniper". A form of Iceberg, where the market-visible order qty is set to zero.LimitMandatory-ZeroOptional---
Limit To MarketLimitOrder that starts as a Limit order and in the event of a partial fill,  executes any leaves quantity as a Market order.FunariMandatory--Optional---
Limit If TouchedLimitLimit order will be submitted to market when a specified price is reachedIfTouchedMandatoryMandatory-Optional---
IcebergLimitAKA "Reserve". A limit order that has both displayed and hidden components.LimitMandatory-Mandatory----
AllOrNoneLimitA limit order with the remaining order quantity as MinQty.LimitMandatory--Mandatory---
PeggedLimitAn order with an offset to the prevailing market rate. The displayed quantity will float with the market.Pegged--Optional--MandatoryMandatory
Pegged To LimitLimitA Pegged order, but the displayed quantity will only float up to the limit price of the order.PeggedMandatory-Optional--MandatoryMandatory
DiscretionLimitAKA "Limit With Protection". A limit order with specified slippage. The market sees only the limit price.LimitMandatory---Mandatory--
StopStopAKA "Stop Loss". An instruction to deal if a market moves to a less favourable level.Stop-Mandatory-----
Trailing StopStopThe Stop Price follows the market by a specified offset.Stop-----Mandatory-
Stop LimitStopExecutes an exposure-reducing limit order when market exceeds order's price.StopLimitMandatoryMandatory-----
Trailing Stop LimitStopA Stop Limit order where the stop trigger price is at a fixed amount below the market price, based on the user-defined "trailing" amount. The limit order price is also continually recalculated based on the limit offset.StopLimit----MandatoryMandatory-

Algo Orders

Algo Orders extend on the StandardOrderTypes above and require the specification of additional Venue-specific custom parameters using the HasExtendedOrderFields.NoStrategyParameters repeating group in both NewOrderMultileg and MultilegOrderCancelReplaceRequest.

The Client specifies the name of the algo to be executed by providing the following entry in this repeating group:

Where appropriate, Whisperer will normalise algos and algo parameters. Other strategy parameters must be populated as per LP requirements for the specific Algo; the Client will need to reference the venue-specifiec API documentation for this detail.

When a strategy parameter is populated for a venue which does not support it, the order or order modification will be rejected.

BenchmarkOrFixing Order Normalisation

Due to their widespread availability, these orders are supported in NewOrderMultileg and  MultilegOrderCancelReplaceRequest as follows:

StrategyParameterNameStrategyParameterTypeStrategyParameterValue
TargetStrategyString

BenchmarkOrFixing

FixingSourceString

mandatory. Fixing sources vary by LP, but naming is normalised as follows:

  • BFIX - Bloomberg FX Fixings
  • BOE - Bank of England daily spot exchange rates
  • CNHFIX - Offshore renminbi (CNH) FX benchmark
  • LBMA -  London Bullion Market Association
  • TKFE - Thomson Reuters Screen Page "TKFE"
  • WMR - WM/Reuters benchmark rates
FixingDateLocalMktDate

YYYYMMDD

FixingTimeTZTimeOnly

16:00

FixingTimeZoneString

Mandatory. Fixing timezones vary by LP, but naming is normalised as follows:

  • CET - Central European Time
  • EUR
  • GMT - Greenwich Mean Time
  • HKG - Hong Kong
  • LON - London
  • NYK - New York
  • SNG - Singapore
  • SYD - Sydney
  • TKY - Tokyo

FillNow Normalisation

"Fill Now" is an instruction to immediately fill a pre-existing order at the best price possible, supported by the following algo providers:

FillNow is not supported in NewOrderMultileg - it is applicable to pre-existing orders only.

The following strategy parameters are supported in MultilegOrderCancelReplaceRequest:

StrategyParameterNameStrategyParameterTypeStrategyParamaterValue
FillNowBoolean
  • Y / N - absence implies N
FillNowQtyQty
  • optional when supported by the venue and FillNow=Y, must not be populated when N or absent.

Pegged Orders

Pegged Orders are smart Limit Orders that automatically adjust their limit price by tracking the market's BestBidOffer (BBO) or the mid-point price to remain competitive, achieve a fair price, and faster fills.

Clients are required to populate the following fields in the HasExtendedOrderFields repeating group to submit a Pegged order:

A brief overview of a couple of Pegged order features offered by ECNs:

Collapse to Mid vs Mid Discretionary

Collapse to Mid (CTM) and Mid Discretionary (MDO) are pegged order features offered by ECNs to reduce the time to fill an order by improving the matching opportunity. CTM and MDO allow pegged orders to match at or up to the mid-point price of the BestBidOffer (BBO) when an opposing order arrives with the same entitlements.


Collapse to MidMid Discretionary

Description

Collapse to Mid (CTM) pegged orders match at an ECN-defined mid-point price when an opposing order exists with the same entitlements.

Mid Discretionary pegged orders rest as a passive order, with the discretion to move up to the mid-point price of the BBO when an opposing order arrives with the same entitlements.

Function & Priority

Faster fills compared to MDO.

As CTM orders compete to match at the ECN-defined mid-point price from the start, the matching opportunity for CTM pegged orders is greater compared to MDO pegged orders.

When the attempt to match as a passive order fails, MDO orders move up to the mid-point price of the BBO to improve matching opportunity.

Resting period

Aggressive.

As a result of greater matching opportunity, the time that CTM orders rest on the book is shorter compared to MDO orders.

Passive.

Rests on the book longer compared to CTM orders, as MDO starts as a passive order, and when attempting to match using mid-discretion, it should satisfy the price limitations of the opposing order to match.

MF API interface

Clients trading CTM orders should populate the following fields in the NewOrderMultileg -

  • PegPriceType = MarketPeg
  • BodyPassthruKey = CollapseToMid with BodyPassthruValue = Y.

Clients trading MDO orders should populate the following fields in the NewOrderMultileg -

  • PegPriceType = PrimaryPeg
  • BodyPassthruKey = MidDiscretionary with BodyPassthruValue = Y.

Supported venues

Offered by the following ECN(s):

Offered by the following ECN(s):


Spread Orders

Overview

A calendar spread is a futures strategy with simultaneous long and short positions on the same underlying asset but with different expiry dates

Whisperer currently only supports Bull Calendar Spreads which are defined with Buy near and Sell far legs.

Order Submission

Side: The LegSide of the first Leg on the client message to Whisperer will represent the Side of the Spread. 

Leg1

Leg2

Action on Spread

Buy

Sell

Buys the spread - buys leg1, sells leg2

Sell

Buy

Sells the spread - sells leg1, buys leg2

Price: The Price on the order will be the spread price. The LegPrice must not be populated on the request.

ExecutionReport

The following ExecutionReport messages are published for Fills:

The Notional fill and Leg fills for a given trade will all have the same SecondaryExecID

The legs on Notional fill will have the overall Notional fill information with 

Restatements

Restatements are ExecutionReport messages that are sent by the venue to notify the client of unsolicited changes to order status. They are identified with ExecType=Restated, with ExecRestatementReason also populated to specify the reason. MarketFactory categorises these according to the table below:

CategoryExecRestatementReason
Unsolicited pause/resume
  • SuspendedByVenue
  • ReleasedByVenue
Unsolicited cancellation
  • PartialDeclineOfOrderQty - e.g. cancellation of remaining order quantity due to violation of instrument minimum order size
  • CancelOnTradingHalt
  • CancelOnSystemFailure
  • Canceled
  • CancelOnConnectionLoss
  • CancelOnLogout
  • CancelledForTradePriceViolation
  • CxldSMP
Unsolicited amendment
  • VerbalChange
  • RepricingOfOrder
  • BrokerOption
  • Other

Order Restatement

(no changes - e.g. start of week renewal of GTC order)

  • GTRenewal

Trade Correct/Cancel

A trade correct/cancel message can be sent on ExecutionReports with ExecType=Trade to notify the clients of any trade amendments or cancellations. 

Trade amendments are  mostly limited to the below ExecutionReport fields (support for these may vary by venue):

The correct/cancel messages to the clients are ExecutionReports with

Order Session

Whisperer supports the trade correct/cancel on a best efforts basis.  Order attributes such as OrdType, TimeInForce, OrdStatus, LegCumQty, LegLeavesQty, LegAvgPx, etc are not mandatory for the correct/cancel ExecutionReports and may vary by venue.

In addition to the trade correct/cancel ExecutionReport, some venues (eg lseg_ftg#TradeCorrect/Cancel) will provide the final ExecutionReport with ExecType=Restated to reflect the state of the order. 

When a trade is corrected (quantity reduction) or cancelled, the quantity corrected or cancelled does not go back to the order book and is not available for trading.

DropCopy Session

If the venue supports trade correct/cancel messages on DropCopy sessions, then clients will be notified of these as ExecutionReports containing the adjustments.