Pricing

Subscription Management

A Venue pricing Session is established with the standard UserRequest (LogOnUser) / UserNotification (LoggedOn) message exchange.

On successful connection, if available, SecurityStatus messages will be delivered to the client, providing details of the supported instruments. These messages may also be sent intra-session, to notify the Client User of events such as tradeability changes, date roll events, etc.

Aside from this, CLOB Pricing sessions are managed via MarketDataRequest messages issued by the Client User to the Venue, with streaming MarketDataIncrementalRefresh messages being delivered until such time as the request is terminated.


The basic market data sequence is outlined below:

Subscription Response

The client will receive an immediate response to an invalid MarketDataRequest.

However, the client may not always receive an immediate MarketDataIncrementalRefresh in response to a valid MarketDataRequest stream subscription:

  • There may be an interval of several minutes before the first MarketDataIncrementalRefresh is received by the client.
  • The venue may never respond.

A Venue's response actually depends on the instrument being traded, time of day and venue-specific behaviour.

The client may wish to implement a timeout mechanism to unsubscribe and then either:

  • Mark the instrument as unavailable.
  • Resubscribe. Generally this is of very little value and is not recommended.

SecurityStatus Messages

SecurityStatus messages communicate static attributes of each instrument supported by the Venue and are delivered on successful connection to a CLOB Pricing session.

Should Whisperer be notified of changes for an Instrument, these messages will also be used to deliver intra-day updates. Typical scenarios are value/trade date rolls & changes in trading status (open/halted).

The usage of specific fields is elaborated below:

EndMarker Messages

For CLOB Priucing sessions, EndMarkers are sent to the Client in two contexts:

SecurityStatus EndMarkers

An EndMarker message is sent by Whisperer to mark the end of the initial set of SecurityStatus messages sent after the venue session is established. It serves as an indication to the Client that the status of all available instruments has been published.

The EndMarker message is always published on session establishment for CLOB MarketData feeds. Where venues do not provide any  initial SecurityStatus info, we will publish the EndMarker immediately.

The EndMarker message may thus be used by the Client as a reliable "ready" signal to initiate market data subscriptions.

MarketDataIncrementalRefresh EndMarkers

Venues typically publish market data in a conflated fashion (as opposed to a real-time stream of individual events), and it is important for Client systems to be able to recognise the end of each conflation interval. Where these notifications are available, they will be published in the form of EndMarker messages to the Client User, whenever any MarketDataRequest subscriptions have been established.

Under normal trading circumstances, EndMarkers may also be published for incremental refresh conflation intervals when nothing has changed. As such they have the appearance of a Venue heartbeat, but it must be remembered that they serve an entirely different purpose.

NOTE: For UDP/Multicast feeds, different EndMarkers may be published for each data channel, Incremental vs Trades Feeds for example. This is Indicated via MDBookType.

MarketData Messages

Snapshot vs Incremental Updates

Whisperer uses a single MarketDataIncrementalRefresh message  for all market data updates.

The MDFlags.IsSnapshot flag is used to indicate how the message relates to the previous state:

This flag is guaranteed to be set such that the local book is always correct. In particular it should be noted that:

Incremental Processing

When MDFlags.IsSnapshot= FALSE, standard incremental processing is expected. The client must reference each NoMDEntries[*].MDUpdateAction and apply the New/Change/Delete action against the associated MDEntryID. It is essential that the NoMDEntries repeating groups are processed in the exact order given.

The population of the NoMDEntries group will vary with the MDUpdateAction as follows:

For Change events, the following principles apply:

  • If the venue also delivers unchanged fields in addition to those that trigger the update, these will also be supplied.
  • In the typical case where the venue only delivers the modified fields, Whisperer does re-populate the previously published fields.

Book Depth

Where clients subscribe for custom book depths against a given Venue, it is important to understand that entries that are pushed below the requested depth by more competitive orders will not necessarily result in an explicit Delete being delivered by the Venue for Whisperer to process.

Rather than pass on the responsibility for identification and processing of these implicit deletes to the Client,  Whisperer will ensure that explicit Delete events are always delivered.

Book Management

Please refer to Liquidity Representation for an overview of CLOB market data structures.

OrderDepth books are characterised by there being the possibility of many orders at each Bid or Offer price point. In order to ensure that this book is maintained correctly the Client must order it first by Price (best to worst), and then by Age (oldest orders first) for each given price.

PriceDepth books are a simplification of this since we know that they are an aggregated view of the raw OrderDepth data, so there is only ever a single entry for any given Bid or Offer price point. The same applies for other aggregated views - Spread, VWAP etc.

The MDEntryID is always used as follows for the two book types:


The MDEntryID is guaranteed to be unique through the MDUpdateAction lifecycle for the parent subscription only:

  • Previously deleted IDs may be re-used in the lifetime of the subscription.
  • Previously used IDs may be used across subscriptions and sessions.

In order to ensure a consistent processing model across both book types, the client may implement an efficient equivalent of the following:

  1. Process the individual updates contained within the market data message.
  2. Collect the orders by price level. This is redundant for a PriceDepth book, which is already aggregated.
  3. Sort prices for each side of the book best to worst. I.e.  The Client always sorts the book by price for each side (not MDEntryID).
  4. For each price level at or above the subscribed MDBookDepth, sort MDEntryIDs smallest (oldest) > largest (newest). Again, this is redundant for a PriceDepth book, which is already aggregated. I.e.  the MDEntryID is a secondary key for OrderDepth books, to sort multiple orders at a give price level.

The presence of any entries outside the subscribed MDBookDepth is unintended behaviour.

Book Integrity

When processing a Whisperer MarketDataIncrementalRefresh message, Whisperer ensures the overall integrity of the book at the end of the NoMDEntries cycle. During the cycle:

UDP/Multicast MarketData Feeds

As well as the EndMarker behaviour outlined above, the client needs to be aware of the following unique attributes of UDP Market Data feeds:

Orders

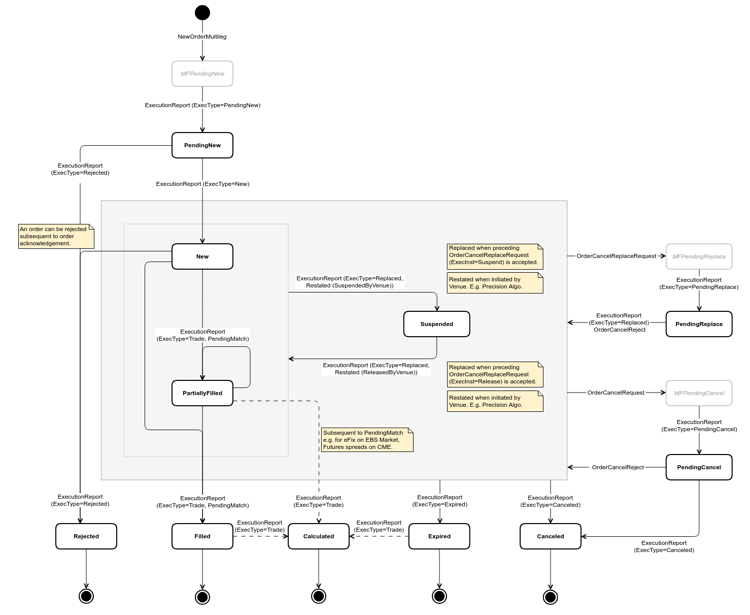
The Orders workflow is always normalised and consistently implements the state transition model as outlined in the diagram below. Where Venue events are absent, synthetic equivalents are generated by Whisperer in their place. These messages are easily discernible by reference to the TradingFlags.IsSynthetic field.

It's worth remembering that while  all inbound messages will adhere to the same state transition model, there will necessarily be Venue-specific variation in whether and how outbound ExecutionAck messages are handled.

Order State Transition Diagram

Line Arbitrage - the MDSubFeedType specifies the UDP market data source for venues which utilise A/B circuits.

Order Submission and Modification

Order Cancellation